Setup
The setup for this tutorial is similar to the flow over a heated plate. In this case we additionally partition the OpenFOAM fluid to create a three-way coupling using CHT (conjugate heat transfer) and FF (fluid-fluid coupling).
The test case is two-dimensional and uses a serial-implicit coupling with Quasi-Newton acceleration for the fluid-fluid coupling. The CHT coupling between the solid and the fluid2 participant is changed to serial-explicit because it does not make sense numerically to have multiple serial-implicit schemes.
Note that it is usually recommended using the fully implicit parallel coupling-scheme:multi with more than two participants. (learn more about this here). However, in this basic example, it is sufficient to do the CHT coupling explicitly.
The flow partitioning is done with the fluid-fluid module of the preCICE OpenFOAM adapter. Because we use buoyantPimpleFoam we have to tell the adapter that the coupled pressure has the name p_rgh. The temperature is coupled at the fluid-solid interface by exchanging Temperature and Heat-Flux, at the fluid-fluid interface it is FlowTemperature and FlowTemperatureGradient. Note the difference in naming: Temperature is used for conjugate heat transfer and FlowTemperature for fluid-fluid coupling.
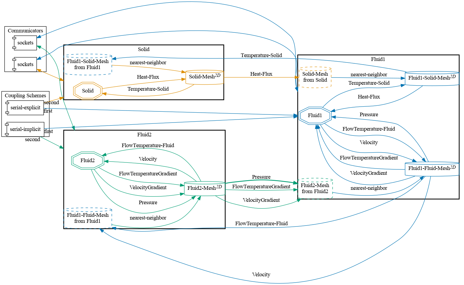
Configuration
preCICE configuration (image generated using the precice-config-visualizer):
Available solvers
The following participants are available:
Fluid1 and Fluid2 participant:
- OpenFOAM (buoyantPimpleFoam). For more information, have a look at the OpenFOAM adapter documentation.
Solid participant:
- OpenFOAM (laplacianFoam). For more information, have a look at the OpenFOAM adapter documentation.
We only provide an OpenFOAM for the solid participant here, but other solvers would also work. See the standard flow-over-heated-plate tutorial for other possible solid solvers.
Running the Simulation
Open three separate terminals and start the OpenFOAM fluid participants and the solid participant by calling the respective run script run.sh located in the participant directory:
cd fluid1-openfoam
./run.sh
and
cd fluid2-openfoam
./run.sh
and
cd solid-openfoam
./run.sh
Post-processing
Have a look at the flow-over-heated-plate tutorial for the general aspects of post-processing.
An example of the visualized expected results looks as follows:
Observe that the temperature at the bottom of the plate is 310K and at the inlet 300K. On the interface, the temperature is between these values. An area of higher temperature is formed above the plate, which is shifted towards the front, driven by the flow.
The below graph shows that the temperature is now coupled smoothly across both the solid-fluid and the fluid-fluid coupling interface.
The temperature is sampled along the black line seen in the inset image. It is compared to the values obtained from the basic flow-over-heated-plate tutorial case without the additional fluid-fluid coupling.


